Przetwornica flyback – #2 – Cel izolacji galwanicznej, opis funkcji sterownika oraz komponentów obwodu
Na rozgrzewkę:
Poprzedni wpis był wstępem, od tego wpisu zajmę się przedstawieniem kolejnych kroków podczas projektowania przetwornicy. W tym wpisie przedstawię Ci, do czego służy separacja galwaniczna w przekształtnikach energoelektronicznych, funkcje wybranego przeze mnie sterownika, oraz zadania komponentów, których umiejscowienie może nie być do końca jasne.
Zakres wpisu:
- Cel separacji galwanicznej
- Dedykowany sterownik do przetwornicy flyback
- Dobór komponentów
Cel separacji galwanicznej:
Separacja galwaniczna pełni następujące zadania:
- zabezpiecza przed porażeniem osoby użytkującej lub serwisującej urządzenie, poprzez brak pętli przepływu prądu (rysunek poniżej),
- zabezpieczenia przed pojawieniem się wysokiego napięcia DC w momencie uszkodzenia przekształtnika/sterownika po stronie pierwotnej,
- obniża napięcie zasilające,
- zabezpiecza przed przepływem prądu masą, który może powstać na skutek różnic potencjałów na linii masy,
- zabezpiecza przed tworzeniem się pętli masy, która może działać jak antena emitując bądź zbierając zakłócenia z otoczenia najczęściej z sieci elektroenergetycznej 50 Hz,
- redukuje zakłócenia common mode np. w torze pomiarowym przetwornika ADC w układzie przekształtnika energoelektronicznego.
W przekształtniku o topologii flyback cel izolacji związany jest z trzema pierwszymi punktami. Poniżej zestawiłem przepływ prądu w urządzeniu bez izolacji i z izolacją.


Dedykowany sterownik do przetwornicy flyback:
Jak wspomniałem w poprzednim wpisie, wybrałem sterownik TOP258YN [1] firmy Power Integration. Po wyborze sterownika przystąpiłem do głębszej analizy dokumentacji, na podstawie której wynotowałem sobie następujące punkty:
- Pin V (Voltage monitor) – jest odpowiedzialny za pomiar napięcia wejściowego. Sterownik ma zabezpieczenie przed niskim oraz wysokim napięciem wejściowym. Linia doprowadzająca sygnał do tego pinu nie powinna sąsiadować ze ścieżkami przełączającymi, aby nie generować zakłóceń pomiaru napięcia wejściowego.
- Pin C (Control) – jest to wejście nisko impedancyjne, na podstawie którego regulowane jest wypełnienie sygnału PWM. Na podstawie pojemności dołączonej do tego pinu ustalany jest czas auto-restart’u.
- Pin X (External Limit Current) – ustala wartość ograniczenia prądowego. W nocie katalogowej podana jest charakterystyka wartości ograniczenia prądowego vs. dołączonej rezystacji do pinu X.
- Pin F (Frequency) – ustala częstotliwość PWM. Podpięcie do potencjału ujemnego obwodu prostownika wejściowego powoduje ustalenie częstotliwości na 132kHz. Kiedy połączymy pin Frequency z pinem Control, to częstotliwość PWM będzie wynosić 66kHz.
- Przetwornica ma funkcję jittering, czyli częstotliwość kluczowania nie jest stała, a zmienia się o +/-5kHz, co redukuję zakłócenia EMC poprzez rozrzucenie. Zakłócenia nie występują na jednej częstotliwości, a są rozrzucone w paśmie +/-5kHz od częstotliwości znamionowej.
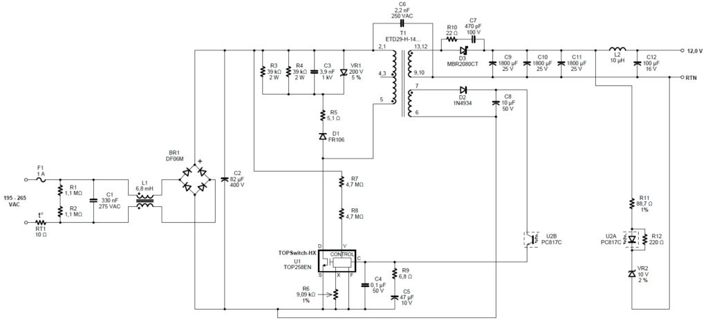
Zadania komponentów schematu:
Komponenty dobrałem na podstawie schematu pobranego ze strony producenta transformatora firmy Ferryster oraz noty aplikacyjnej do sterownika TOP258YN.

Przyjrzyjmy się teraz zadaniom niektórych elementów schematu:
- L1: common mode choke, służy do redukcji zakłóceń wspólnych,
- C6: kondensator służy do zmniejszenia pojemności pomiędzy uzwojeniem pierwotnym a wtórnym transformatora. Kondensator ten daję drogę do przepływu napięć common, redukując zakłócenia emitowane przez przetwornicę.
- R3, R4, R5, C3, D1, VR1: układ clampujący napięcie pochodzące od pasożytniczej indukcyjności transformatora, czyli indukcyjności, która nie jest sprzężona z uzwojeniem wtórnym.
- Wyprowadzenia 6 i 7 transformatora: dodatkowe uzwojenie tzw. bias, które jest sprzężone z uzwojeniem głównym (piny 9, 10, 12, 13). Uzwojenie bias służy jako źródło napięcia do pętli regulacji.
- Układ snubber C7, D10: pomagający w wytłumieniu oscylacji powstałych podczas załączenia tranzystora po stronie pierwotnej.
[1] https://www.power.com/sites/default/files/product-docs/tophx_family_datasheet.pdf
