Sterownik PWM – #4 – Wskazówki projektowania PCB
Na rozgrzewkę:
W swoich poprzednich projektach jako narzędzia projektowego używałem Eagle, zaś w obecnym projekcie przesiadłem się na KiCad. Nie będę we wpisie opisywał Ci środowiska, ponieważ istnieje w Internecie wiele tutoriali. Chcę przedstawić Ci kilka wskazówek, które będą aplikowalne w każdym projekcie, niezależnie od użytego narzędzia.
Zakres wpisu:
- Umiejscowienie komponentów
- Prowadzenie ścieżek
- Zawartość datasheet
Umiejscowienie komponentów:
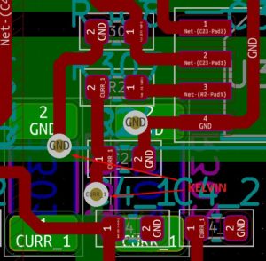
- Układ pomiaru prądu: jeśli w swoim projekcie używasz do pomiaru prądu wzmacniacza oraz rezystora bocznikowego, to umieszczaj te komponenty blisko siebie. Umieszczanie w odległości od siebie wzmacniacza i bocznika może powodować wzmacnianie szumów powstających na ścieżce pomiędzy bocznikiem, a wzmacniaczem.

- Obwód rezonatora: jak już zapewne wiesz rezonator musi być umieszczony blisko procesora tak żeby połączenia były jak najkrótsze. Kolejną rzeczą istotną jest poligon masy dookoła rezonatora, nie może być on współdzielony z innymi obwodami umieszczonymi na płytce, należy wykonać połączenie pomiędzy poligonem wokół rezonatora, a resztą PCB w jednym miejscu, tak aby prądy krążące po płytce nie zakłócały obwodu rezonatora.

- Kondensatory filtrujące ADC: powinny być umieszczane jak najbliżej przetwornika ADC, najlepiej w topologii T.

Prowadzenie ścieżek:
- Ścieżki sąsiednich warstw w projektach wielowarstwowych powinny przecinać się pod kątem 90 stopni, co niweluje sprzężenie pojemnościowe i indukcyjne.
- Równoległe prowadzenia ścieżek na dużej odległości powoduje sprzężenie pojemnościowe. Jeśli prowadzisz ścieżki równolegle na dużej odległości, zwiększ między nimi odległość i umieść poligon GND.
- Dwa poligony masy: dla sygnałów cyfrowych, oraz analogowych. Te dwa poligony powinny być połączone w jednym punkcie wspólnym (punkt gwiazdy). Takie rozwiązanie zapewnia, że wszystkie napięcia są mierzone względem jednego potencjału odniesienia.
- Topologia T: podłączenia kondensatorów zmniejsza impedancję ścieżki połączenia do kondensatora, co zwiększa efektywność filtrowania, tłumienia zakłóceń, w zależności od aplikacji
- Połączenie typu Kelvin: używany do określenia wartości spadku napięcia na rezystorze pomiarowym. Polega na prowadzeniu osobnych ścieżek wysoko prądowych oraz nisko prądowych. Połączenie to zabezpiecza przed dodatkowymi spadkami na torze pomiarowym, które wprowadzałyby dodatkowy błąd i nie odwzorowywałyby rzeczywistej wartości mierzonej.

- Moduły radiowe: jeśli w swoich projektach wykorzystujesz moduły radiowe np. ESP nie umieszczaj poligonu GND pod anteną, fale radiowe mogą zakłócać potencjał odniesienia.
Zawartość datasheet
Często w specyfikacjach układów scalonych znajdziesz rekomendowany układ ścieżek i komponentów zewnętrznych. W swoim projekcie mam dwa takie przykłady:
- przetwornica LM2675

- Procesor STM

[1] https://www.ti.com/lit/ds/snvs129f/snvs129f.pdf?ts=1608544952678&ref_url=https%253A%252F%252Fwww.google.com%252F
[2] https://www.st.com/resource/en/application_note/cd00221665-oscillator-design-guide-for-stm8afals-stm32-mcus-and-mpus-stmicroelectronics.pdf
